$0+

OutFiler file browser

I want this!

OutFiler file browser

$0+
19 ratings

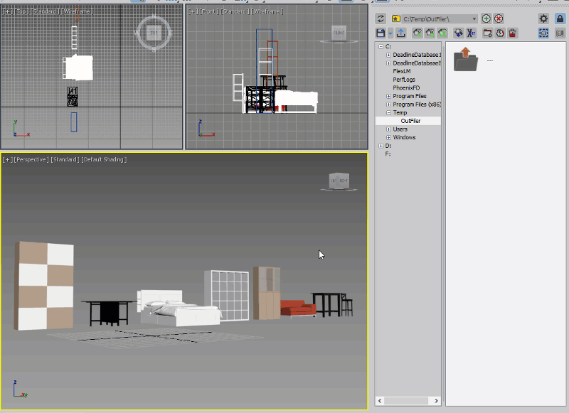
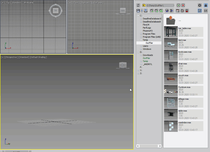
The OutFiler is a simple but powerful file browser inside 3dsmax that completely replaces standard save/load/save selected/merge/import/export dialogs. I believe folder tree much more comfortable and transparent.

The OutFilers provides the ability to quickly find the necessary folders, save the history of movements along them with back/next buttons and recent list and the favorite paths for quick access to working scenes.


It can save and load scenes and objects and many other features. You can even merge objects by layers. And script works with other supported formats such as FBH, OBJ and others.


You can also assign hotkeys for quick copy and paste objects to another 3dsmax scene or another 3dsmax window.


Features:

- save and load scenes

- save and load objects

- merge objects by layers

- make a list of your favorite paths

- copy and paste paths

- recent paths and files

- assign operations to hotkeys


Last Updates:

---------------------------

version 2.2.1

-Fixed drives list update

---------------------------

version 2.2

-Added drag&drop to/from windows explorer and other apps

-Added Open in new 3dsmax window

---------------------------

version 2.1

-Added sorting by name and date (context menu)

-Added formats support (3ds, abc, ai, dwg, dxf, fbx, obj, skp)

-Added scripts support (ms, mse, mcr)

-Added Find opened scene (context menu)

-Added recent paths and files

-Added forward/backward navigation buttons

-Added search files and objects by name (just type characters)

-Smart folder preview

---------------------------

version 2.0

-Added folder tree

-Added folders preview

-Added window floating and dockable mode

-Added scene save and incremental save

-Improved interface customization

-Improved speed

-Implemented background updating for file list and folder tree

---------------------------


Preview display problem fix:

https://knowledge.autodesk.com/support/3ds-max/troubleshooting/caas/sfdcarticles/sfdcarticles/3ds-Max-thumbnails-contents-not-visible-in-Windows-Explorer.html


http://www.scriptspot.com/3ds-max/scripts/outfiler

$
I want this!
Application
3dsmax 2016 or later
Size
216k

Ratings

5
(19 ratings)
5 stars
100%
4 stars
0%
3 stars
0%
2 stars
0%
1 star
0%
Powered by